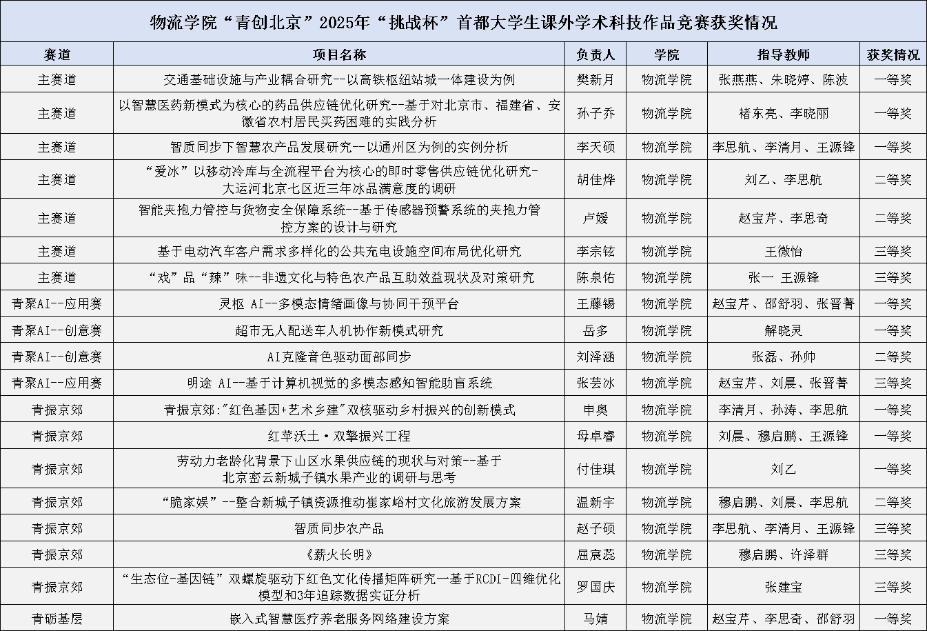
5月29日,由北京团市委、市教委、市科协、市学联共同主办的“青创北京”2025年“挑战杯”首都大学生课外学术科技作品竞赛落下帷幕。尤物视频
在多个赛道上均有出色表现,共获19项市级奖项。其中,主赛道荣获3项一等奖、2项二等奖、2项三等奖;青聚AI赛道荣获2项一等奖、1项二等奖、1项三等奖;青振京郊赛道荣获3项一等奖、1项二等奖、3项三等奖;青砺基层赛道荣获1项一等奖。作品入围数量和获奖数量等较“青创北京”2023年“挑战杯”首都大学生课外学术科技作品竞赛均有显著提升。

尤物视频
此次获奖的项目选题紧密围绕当下的社会热点与国家发展需求,聚焦于物流基础设施、智慧供应链、人工智能应用以及乡村振兴等诸多关键领域。这些选题不仅具有高度的现实针对性,更体现了同学们对社会发展趋势的敏锐洞察和对实际问题的深入思考。通过对物流与产业的耦合研究、药品供应链的优化探索、智慧农产品发展方案的制定以及无人配送新模式的尝试等,同学们在研究过程中积极运用专业知识,结合先进的技术手段,为解决实际问题提供了创新性的思路和方法。这些研究成果不仅有助于推动相关行业的进步,更展现出当代大学生在服务社会、推动创新方面的责任与担当。
“青创北京”2025年“挑战杯”首都大学生课外学术科技作品竞赛是一项具有广泛影响力和权威性的赛事,旨在激发大学生的创新意识和实践能力,为青年学子提供一个展示学术科技成果、交流创新思维的广阔平台。自启动以来,大赛便吸引了首都众多高校的积极参与,参赛作品涵盖了多个学科领域,展现了青年学生的创新活力和潜能。大赛的评审环节严谨规范,邀请了众多专家学者进行评审,确保了比赛的公平公正。通过参与这样的高水平竞赛,不仅有助于培养学生的创新精神和团队协作能力,更能促进高校间的学术交流与合作,推动高校人才培养模式的创新与发展,为国家培养更多具有创新能力和实践能力的高素质人才发挥积极作用。
撰稿:李瀑
审核:褚东亮