尤物视频
学校尤物视频
|
ENGLISH
尤物视频概况
尤物视频简介
现任领导
机构设置
历史沿革
专业介绍
院徽院训
国际交流
国际合作教学模式
教师出国访学参会相关政策
学生出国学习交流
学院交流活动风采
教育教学
本科生教育
研究生教育
学术研究
学术动态
项目申报
科研成果
学术讲座
学术团队
学科建设
管理科学与工程
工程管理(MEM)
交通运输
导师信息
学生工作
学工队伍
团学建设
特色活动
就业信息
创业活动
奖励资助
研究生管理
信息公开
学生风采
党建工作
党务公开
规章制度
组织机构
理论武装
党员发展
党建活动
荣誉表彰
对外培训
培训资质
高校教师特训班
企业培训
培训动态
工会之家
工会概况
规章制度
尤物视频公告
活动动态
二级教代会
常用下载
教学工作文件
科研工作文件
学生工作文件
党建工作文件
科研成果
当前位置:
尤物视频
>
学术研究
>
科研成果
> 正文
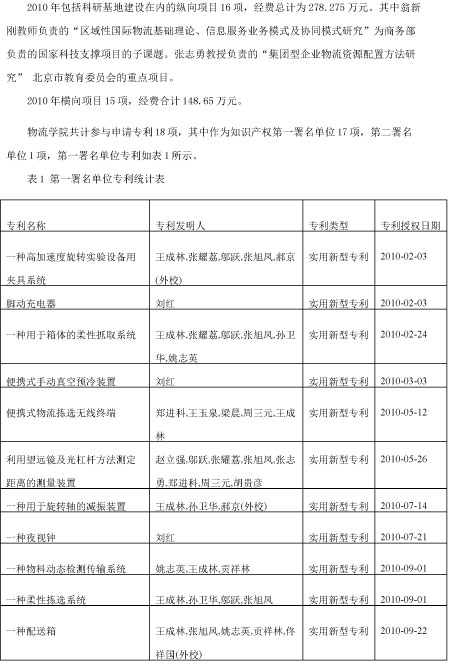
2010年尤物视频 科研成果汇总
来源:
发布时间:2014-10-20
浏览次数:
次